低空经济 | 首次被写入政府工作报告
转载 2024-03-15 09:51 美团无人机 来源:美团无人机2024年全国两会期间,低空经济成为打造新质生产力、推动经济高质量发展的关键词。
国务院总理李强5日在政府工作报告中介绍今年政府工作任务时提出,积极打造生物制造、商业航天、低空经济等新增长引擎。
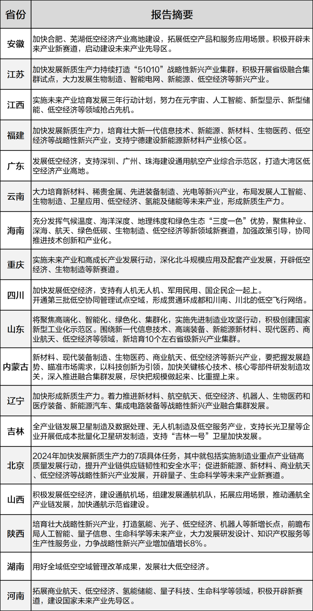
低空经济的火热,从地方两会,再到全国两会,一直延续着。据不完全统计,北京、广东、安徽、四川等至少18个省(自治区、直辖市)将“低空经济”写入2024年政府工作报告,核心摘要如下:
在两会期间,如何发展低空经济成为了代表、委员们热议的话题之一。多名政协委员和人大代表也带来了不少低空经济方面的提案和建议。
全国政协委员、上海市经济和信息化委员会主任张英建议国家层面统筹制定低空经济产业政策规划,加快研究低空空域管理法律法规,地方政府积极响应,因地制宜,推进具体政策落实,建立健全相关监管机制和标准体系,明确参与方责任与权利,试点支持上海联动长三角区域成为国家级培育发展低空经济试验区。
全国政协委员、民建广东省委会副主委、广州市政协副主席、民建广州市委会主委姚建明建议加快产业链上游布局,聚焦铝合金、碳纤维、复合材料等原材料及芯片、电池、陀螺等核心零部件,发挥“集中力量办大事”优势,加速产业关键零部件的研发突破;同时,布局低空产品(无人机、航空器等)、地面系统(数据处理、指挥系统等)等中游环节,鼓励和引导一批整机制造、航电控制系统、运营维护等企业发展壮大;重点鼓励和奖补工业级无人机整机研发、制造和应用。
全国政协委员、广东省深圳市政协副主席、民进广东省委会副主委、深圳市委会主委陈倩雯认为,低空经济是新质生产力落实到科技产业发展中的重要体现。“低空经济涵盖广泛的产业链,涉及政策制定、应用场景拓展以及产业链各环节的高效协同。”她建议深圳在无人机技术和绿色物流配送等关键领域加强研发创新,不断夯实产业基础,提升科技创新能力,以推动低空经济健康、快速发展。
全国人大代表、中国工程院院士、北京大学教授高文认为,作为新质生产力的代表之一,低空经济成为多地培育发展新动能的重要选择,其中深圳市目前在该领域占据优势地位。推广借鉴深圳综合改革试点创新举措和典型经验,22条经验中就包括“创新低空经济发展新机制”。作为低空经济最重要的试点城市之一,深圳率先推出促进低空经济产业发展的专项法规,既为低空经济腾飞铺平了法治跑道,也迈出了我国低空经济“腾飞”的重要一步。
“低空经济是一个新的发展赛道,也是非常能体现深圳发展特色的产业。”2024年全国两会期间,全国政协委员、深圳市政协副主席陈倩雯提出要重点关注低空经济。
深圳布局低空经济由来已久。早在2017年,深圳便经国家发展改革委批准,成为首批通用航空产业综合示范区。2019年,《深圳市民用微轻型无人机管理暂行办法》正式发布,划设微轻型无人机适飞空域。2023年,“低空经济”更是首次写入深圳市政府工作报告,提出建设低空经济中心,打造民用无人驾驶航空试验区,推广无人机低空物流和智能配送业务,培育发展低空制造、低空飞行等新增长点。2023年底,深圳市交通运输局等7部门联合印发了《深圳市支持低空经济高质量发展的若干措施》,旨在促进深圳低空经济产业链强链、补链、延链。
据深圳市交通运输局统计,2023年全年深圳载货无人机飞行量突破60万架次,飞行规模在全国领先。深圳市交通运输局民航发展处处长李勇政表示,深圳将着眼当前一段时期低空经济产业发展的重点领域和关键环节,在链上企业培育、鼓励技术创新、拓展产业应用示范、加大基础设施供给等方面进行针对性资助。瞄准行业发展需求,坚持场景牵引,发挥市场规模优势,通过高质量供给引领创造新需求,促进低空消费潜力释放,形成需求牵引供给、供给创造需求的更高水平动态平衡。在现有相关产业支持政策基础上,结合低空经济产业特点,持续优化或细化针对性支持措施,并鼓励各区政府结合本区发展定位和产业特点,制定区级配套支持政策,实现市区政策联动。同时,将着力加强低空经济人才、技术、资本等方面的交流合作,推动低空经济集聚成势,持续提升低空飞行服务保障能力,完善相关政策标准,积极打造低空经济应用示范场景。
近年来,美团无人机完成了办公、社区、景区、市政公园、校园、医疗等多场景布局。
美团无人机既可以满足用户因居住环境、外界因素、自身状况等情况下的配送需求,提升现有服务体验;同时,也能补足骑手运力的不足,降低骑手工作难度;另外,在助力城市智能化、国家科技创新方面也起到了重要作用。
龙年春节假期期间,世界之窗游人熙熙攘攘,略显疲惫的游客突然齐刷刷地举起手机拍照。镜头里,一架黄色的外卖配送无人机正缓慢下降,将外卖放进空投柜中,一位消费者上前取餐,在无数部手机的“见证”下,体验了一把“当明星”的感觉。
晚餐时分,深圳人才公园潮汐广场西南侧,游人本打算浪掷进自然的注意力,被繁忙的低空牢牢收拢:一个接一个从西边飞来的小黑点,不断向东,贴近高耸的深圳湾一号中心,而后倏忽折转,向东北方飞来。“快看!”高大的空投柜被人群围拢,反复打量。空中秩序井然,一架无人机趴在柜顶投餐时,另一架在十余米开外的地方准备下降。为保持安全间距与投递节奏,投妥的无人机急速上升到返程飞行高度,而待投的无人机则缓降、悬停,等前序无人机上升到指定高度,才提速驶向空投柜。
截至2023年12月底,美团无人机已在深圳等城市11个商圈开通了25条航线,累计完成订单超22万单。
美团无人机致力于城市低空无人配送网络的建设,希望通过持续研发探索,处理好城市中心区域配送的复杂场景挑战,为消费者提供安全、品质的无人机配送服务。美团无人机相关负责人表示,“未来,公司也希望在深圳更多区域实现多商圈、多航线运营,为这座城市的居民带来更多更好的服务体验。”
内容来源:
新华网
中国新闻周刊
深圳晚报
经济日报
四川新闻网
*如有来源标注错误或内容侵犯到您的权益,请及时通过美团无人机官方微信公众号联系我们更正或删除。
美团无人机不断探索开拓城市低空领域
提升城市物流整体效率
助力智慧物流配送体系和智慧城市建设
更好地服务每个人
相关资讯
更多- Infravision筹集9100万美元用于电力行业线路维护无人机项目
- 重塑一小时飞行生活圈——图解亿航智能VT35的高效运营
- 校企携手铸精品,《无人机组装与调试》入选 “十四五” 职业教育国家规划教材!
- GIS 2025 创纪录--确认实现零排放转型与数字化变革
- 行业发展,标准先行!云洲智能用标准助力无人船艇行业发展前行
- 印度Raphe mPhibr获1亿美元B轮融资
- 上海低空公司:领航低空新赛道,构筑智慧新基建 邀您共赴2025国际低空经济博览会
- 领航全域,展翼未来!2025国际无人机应用及防控大会在京开幕,擘画低空经济新蓝图
- 喜报 | 航天飞鹏完成数亿元B轮融资,开启大载重无人运输新篇章
- 2025 国际无人机应用及防控大会启幕在即:部分参展商技术亮点抢先揭秘











